
为了防止生产中循环气压缩机在故障跳车时联锁关闭进出口阀,造成压缩机缸体压力与系统相等,使得干气密封存在反串的可能,另外停机过程中,密封气流量降低,轴端形成的密封气膜不足以消除封面摩擦,直接影响密封,损坏干气密封,为了保障压缩机在故障停车过程中维持正常干气密封流量,特此研发增加一套干气密封分液增压预处理系统。

改造后的干气密封现场

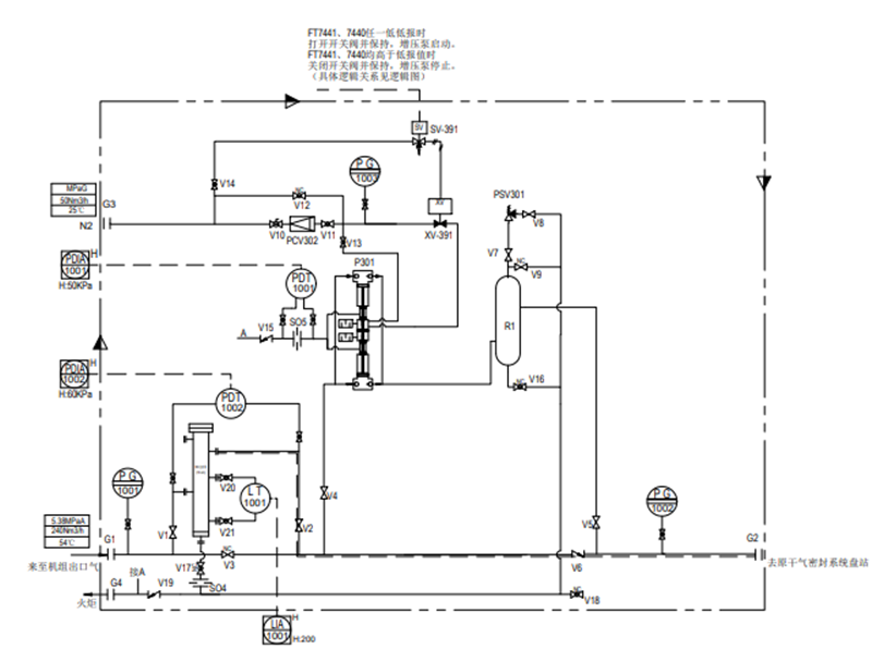
改造后流程图

改造后DCS画面
1.项目主要内容、目标及关键技术
在循环气压缩机在故障跳车的过程中,保证干气密封正常运行,防止干气密封损坏。
2.技术创新之处
在原有工艺流程的基础上,增加一套干气密封分液增压预处理系统,避免了因循环气压缩机跳车造成干气密封气中断,损坏干气密封。
3.主要技术指标或经济指标
增加一套干气密封分液增压预处理系统投用后,避免因循环气压缩机跳车造成干气密封气中断,损坏干气密封,保证生产长周期运行,提高生产经济效益。
干气密封增压泵联锁:
当压缩机一级密封气流量FT7440/7441任意一个≤40Nm³/h、PT2202≥0.2MPa、PDT22024≤0.1 MPa(压缩机进出口压差)三个条件同时满足,电动阀失电,增压泵启动,保证一级密封气始终有40Nm³/h流量。
当压缩机一级密封气流量FT7440/7441同时≥80Nm³/h、PT2202≤0.1MPa、PDT22024≥0.2MPa满足任意一个条件,电动阀得电,增压泵停止。